Principali fonti del diritto. 1. Costituzione = legge fondamentale dello Stato. Contiene i principi sui quali si regge il nostro Stato. Nessuna legge ne del parlamento ne del governo ne della.. In molti casi, le diverse fonti del diritto interagiscono tra loro per formare un sistema giuridico coerente e completo. Vediamo uno schema piramidale e una mappa riassuntiva sulla gerarchia delle fonti, quindi l'organizzazione delle stesse per ordine di importanza. NOVITA ': proponiamo la medesima mappa concettuale non colorata, per.
FONTI DI ENERGIA Mappa Concettuale

Platone La Classificazione Delle Idee Mappa Concettuale My XXX Hot Girl

Gerarchia delle Fonti Schema Schemi e mappe concettuali di Diritto Costituzionale Docsity

Schemi e Mappe di Storia le Fonti Storia, Mappe, Insegnare storia

La gerarchia delle fonti Docsity

Diario di scuola 5A EN STORIA

Mappa Concettuale esplicativa delle Fonti del Diritto Schemi e mappe concettuali di Diritto

Il sistema della gerarchia delle fonti Docsity

Gerarchia Delle Fonti Del Diritto Italiano Schema ugousod
![wildiritto [licensed for use only] / LE FONTI DEL DIRITTO wildiritto [licensed for use only] / LE FONTI DEL DIRITTO](http://wildiritto.pbworks.com/f/scala gerarchica.jpg)
wildiritto [licensed for use only] / LE FONTI DEL DIRITTO

Le Fonti Del Diritto Mappa Concettuale

La Costituzione Tutto Mappe Scuola

Le fonti del Diritto Informatica Libera Francesco Galgani's Blog
Gerarchia delle fonti

fonti non rinnovabili Mappa concettuale

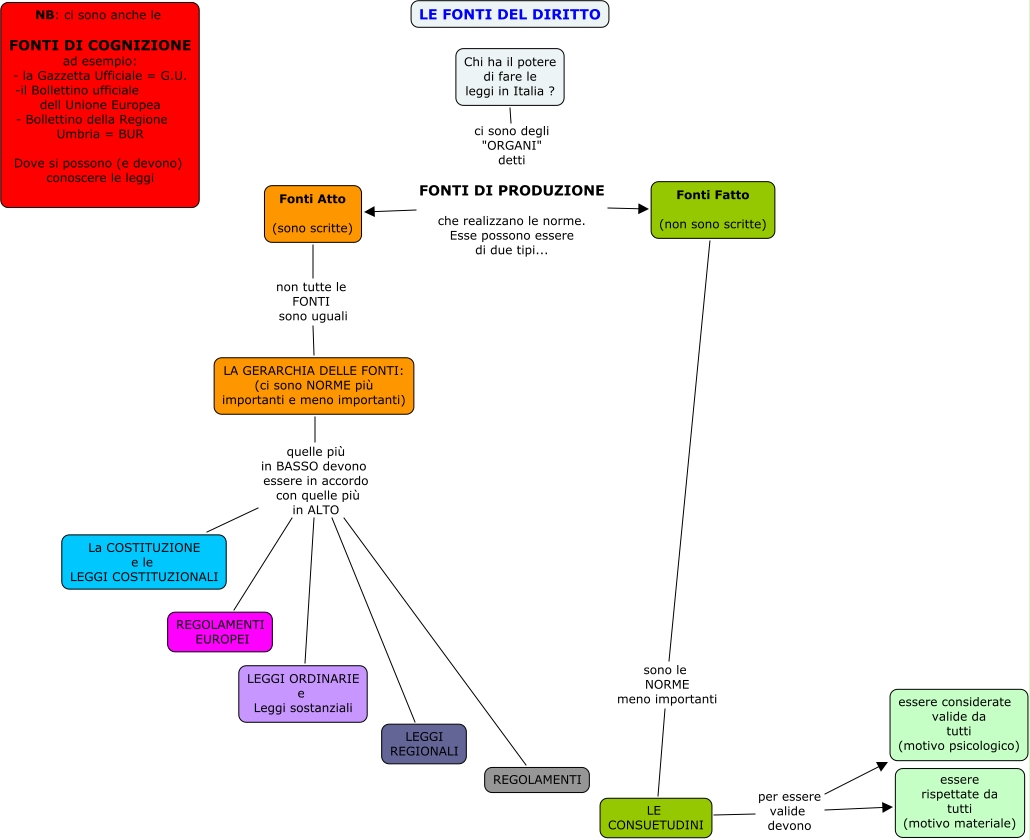
LE FONTI DEL DIRITTO

Schema Delle Fonti Del Diritto
le fonti

Diritto 06 La gerarchia delle fonti del diritto. YouTube

PIRAMIDE DELLE FONTI Docsity
Scarica la gerarchia delle fonti e più Schemi e mappe concettuali in PDF di Diritto Privato solo su Docsity! COSTITUZIONE leggi costituzionali Regolamenti e Direttive dell'UE leggi ordinarie, decreti legge, decreti legislativi leggi regionali e regolamenti comunali regolamenti del potere esecutivo usi o consuetudini. Esplora la gerarchia delle fonti del diritto in Italia, dalla Costituzione alle leggi ordinarie, e il processo legislativo per la loro approvazione. Accedi Registrati.. Mappa concettuale. La gerarchia delle fonti del diritto in Italia è una struttura piramidale con la Costituzione al vertice, seguita da leggi costituzionali e primarie..